关于举办湖南省康复医学会康复评定专业委员会2024学术年会的通知
(第三轮)
尊敬的各位专家、同道:
为营造良好的学术交流氛围,聚焦国内外前沿进展,推广康复评定的新理念、新知识、新技术,推动我国康复事业高质量发展。根据湖南省康复医学会2024年度活动学术计划,拟定于2024年9月20-22日在长沙举办湖南省康复医学会康复评定专业委员会2024学术年会;同期将举办慢性意识障碍规范化评估技术培训班。
本次会议由湖南省康复医学会、湖南省康复医学会康复评定专业委员会主办,长沙三真康复医院承办,湖南脑卒中早期康复远程协作联盟协办。
本次年会以“规范评定,精准治疗”为主题,旨在推广康复评定的新理念、新知识、新技术,推动我省康复事业的高质量发展。届时将邀请省内外知名康复专家、学者就康复评定前沿理念及技术进行专题报告。现将会议有关事宜通知如下:
1、参会对象:
湖南省康复医学会康复评定专业委员会全体委员;康复、神经、影像、心理及精神医学等相关专业医疗人员,从事电生理、神经科学的研究人员,以及脑成像、脑电及神经调控等相关仪器研发的技术人员。
2、会议时间:
2024年9月20日-22日
2024年9月20日13:00-20:00报到
2024年9月21日-22日学术活动
3、会议地址:
长沙延年颐景酒店(湖南省长沙市岳麓区桐梓坡西路220号)
4、报名方式:
请通过本通知二维码填写报名表单;参会报名截止日为9月16日,逾期不再接受报名。
5、注册报到:
为便于会务安排,请提前办理注册手续,并备注参会人员姓名。

请扫描注册二维码,填写注册信息
6、参会费用:
本次会议不收注册费。会议期间的食宿、交通费自理,回单位报销。
7、会议联系人:
田小江 13973091866
杨 婕 15073120790
蒋 巍 13142011902
湖南省康复医学会
2024年9月18日
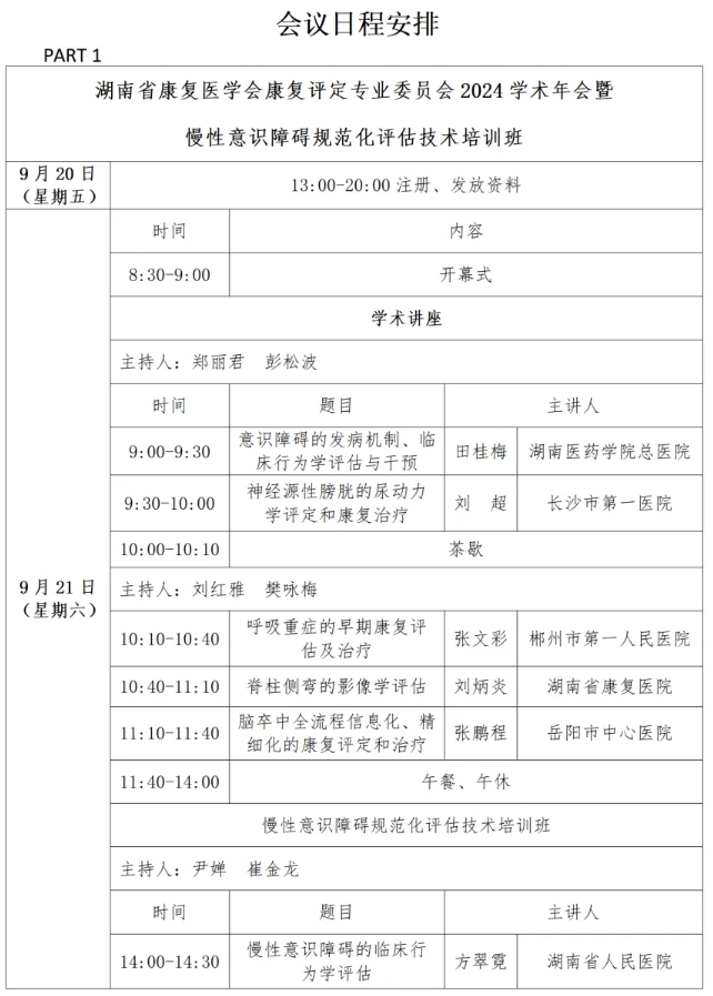
附:会议日程安排


附:酒店及交通指引
一、推荐酒店
1、长沙延年颐景酒店:湖南省长沙市岳麓区桐梓坡西路220号
联系人:潘经理 15200861941
2、朗坤轻奢酒店(麓谷公园店):湖南省长沙市岳麓区麓枫路61号
联系人:李经理 18008442386
3、维也纳智好酒店(长沙麓谷地铁站店):湖南省长沙市高新区谷园路39号
联系人:周经理 18507313722
说明:酒店需要提前预定,预定酒店时请说明是“9月20日湖南省康复医学会康复评定专业委员会学术年会”参会人员,请按酒店与会务组协议价办理。退房时间以酒店安排为准。
二、交通指引
长沙黄花国际机场至会议酒店可乘坐轨道交通6号线,详细路线:黄花机场T1/T2站上车,乘坐地铁6号线(谢家桥方向)到麓谷公园站(3号出口)下车,步行50米即到。
长沙火车南站至会议酒店可乘坐地铁2号线 (梅溪湖西方向),详细路线:长沙火车南站上车,乘坐地铁2号线至人民东路站下车,站内换乘6号线(谢家桥方向)到麓谷公园站(3号出口)下车,步行50米即到。
长沙火车站至会议酒店可乘坐地铁2号线(梅溪湖西方向),详细路线:长沙火车站上车,乘坐地铁2号线至迎宾路口站下车,站内换乘6号线(谢家桥方向)到麓谷公园站(3号出口)下车,步行50米即到。
三、停车指引
