24小时健康热线
0731-88887025
您现在的位置: 首页 > 三真动态 > 医院新闻

灯火映万家,团圆共此时 | 三真康复祝您元宵节快乐!

来源:   发表时间:2023-03-06
图片

万户千家今夜好

张灯结彩闹元宵

值此团圆佳节来临之际

三真康复祝您元宵节快乐!

身体健康,工作顺利,

万事如意,阖家幸福!


招贤纳士



三真康复新春招聘进行中

正在找工作的小伙伴们看过来~


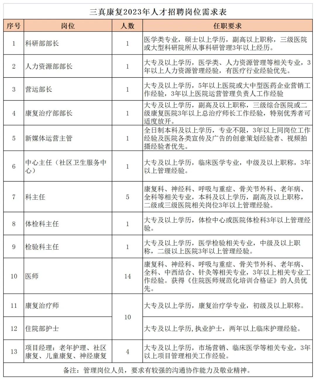
招聘岗位


图片

(点击查看大图)


在线应聘


长按识别下方二维码在线投简历

(刷到最后有红包惊喜!分享给更多的人一起领取福利吧!)

图片


联系我们



咨询电话:

0731-89702325;15367997025


面试地址:

长沙市岳麓区枫林三路麓谷明珠2栋嘉柏酒店6楼三真康复总部

麓谷明珠2栋湖南省长沙市岳麓区麓谷大道与枫林三路交叉处麓谷明珠


期待您的加盟,共圆三真康复梦!